【飛虹3710產品描述】
FHP3710C采用plane平面工藝來獲得抗浪涌沖擊能力強特點,可使用在音響功放、逆變器、UPS等應用場景。
【飛虹3710產品特點】
100% EAS測試,100% DVDS測試,高EAS雪崩能量,可靠性高,抗沖擊性能強。
【飛虹3710產品參數】
|
Model |
Polarity |
Package |
PIN |
VTH(V) |
ID(A) |
BVdss(V) |
Rds(on)[mΩ](typ) |
Rds(on)[mΩ](max) |
|
型號 |
極性 |
封裝形式 |
腳位排列 |
Vgs=10V |
Vgs=10V |
|||
|
3710 |
N |
TO-220 |
GDS |
2-4 |
57 |
100 |
18 |
23 |
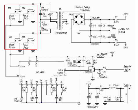
【飛虹3710應用舉例】
FHP3710C使用在音響功放的M1~M4部分組成推免結構電路。

FHP3710C使用在逆變器的Q1-Q2部分組成推免拓撲結構。

FHP3710C可使用在UPS上的DC-DC升壓部分。
熱門標簽:FHP3710C參數FHP3710規格書
返回頂部
400-831-6077
在線留言